top of page
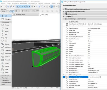
Este estudo visa em extrair dados referentes a Facilities Management do modelo as built do CRAS – Centro de Referência de Assistência Social. Objetivou-se utilizar os dados existentes de projeto do modelo, extrair os dados em arquivos XML ou planilhas para servir como fonte de dados.
Além disso foi avaliado o recebimento dos dados através de uma ferramenta de business intelligence para a gestão da edificação CRAS, replicação dos resultados para outras unidades do CRAS situadas no Estado de Santa Catarina e Fomentar a importância do as built de edificações públicas para o Estado. Este estudo rendeu um Trabalho de Conclusão de Curso
.jpeg)

bottom of page





